2020·深圳市第三届围棋段级位棋王赛
晋级选手证书申请通知
一、证书申请时间:
2020·深圳市第三届围棋段级位棋王赛证书申请于9月8日12:00开放,晋级选手统一在“深圳市棋类协会”公众号申请证书。本次比赛成绩有效期为两个月。证书申请截止日期为2020年11月7日。逾期比赛成绩作废,不再受理证书申请。
第一批申请截止时间:09月16日。出证时间:9月22日前。
第二批申请截止时间:11月08日。出证时间:11月17日前。
特别提醒:如未在2020年11月8日前提交证书申请,此次比赛成绩作废,无法晋级,亦无法参加更高组别比赛。为避免影响下次参赛,请在规定期限内提交证书申请!
二、证书申请流程:
进入“深圳市棋类协会”公众号,点击右下角“管理系统”进入“我的赛事”,找到对应的比赛,点击“申请证书”,资料核对无误后按提示以“微信支付”的形式缴纳证书办理费及邮寄费用即可。证书申请提交后,选手段级位的级别即时更新为新的等级。并可报名后续的比赛。在纸质版证书正式制作完毕后,选手个人主页将出现证书“认证”标识。
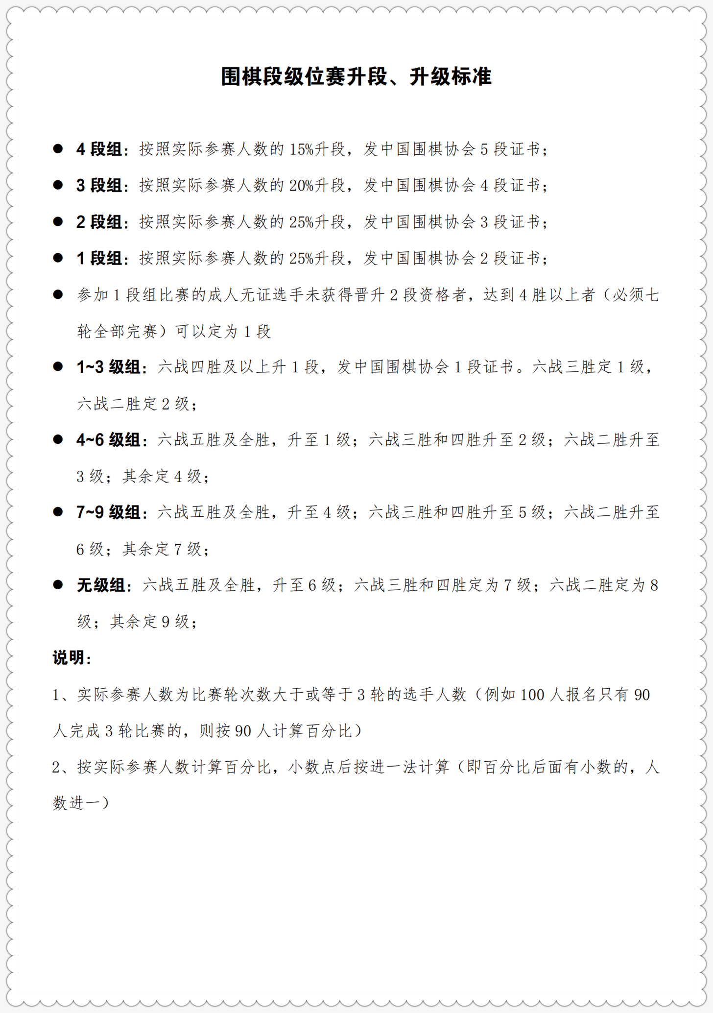
三、升段(级)标准:

四、以下为各段位组升段人数:
1段A1组:
第3轮开始人数为49人,49*25%=12.25,取前13名升2段。

1段A2组:
第3轮开始人数为50人,50*25%=12.5,取前13名升2段。

1段A3组:
第3轮开始人数为49人,49*25%=12.25,取前13名升2段。

1段A4组:
第3轮开始人数为50人,50*25%=12.5,取前13名升2段。

1段B1组:
第3轮开始人数为48人,48*25%=12,取前12名升2段。

1段B2组:
第3轮开始人数为49人,49*25%=12.25,取前13名升2段。

1段B3组:
第3轮开始人数为48人,48*25%=12,取前12名升2段。

1段B4组:
第3轮开始人数为48人,48*25%=12,取前12名升2段。

2段1组:
第3轮开始人数为49人,49*25%=12.25,取前13名升3段。

2段2组:
第3轮开始人数为50人,50*25%=12.5,取前13名升3段。

2段3组:
第3轮开始人数为49人,49*25%=12.25,取前13名升3段。

2段4组:
第3轮开始人数为46人,46*25%=11.5,取前12名升3段。

3段1组:
第3轮开始人数为50人,50*20%=10,取前10名升4段。

3段2组:
第3轮开始人数为50人,50*20%=10,取前10名升4段。

3段3组:
第3轮开始人数为49人,49*20%=9.8,取前10名升4段。

3段4组:
第3轮开始人数为50人,50*20%=10,取前10名升4段。

4段1组:
第3轮开始人数为46人,46*15%=6.9,取前7名升5段。

4段2组:
第3轮开始人数为42人,42*15%=6.3,取前7名升5段。

4段3组:
第3轮开始人数为40人,40*15%=6,取前6名升5段。

五、特别提醒:选手申请证书时如有问题,请通过“联系客服”菜单提交问题详情。
深圳市棋类协会
2020年9月8日